长江三角洲是自然资源和自然美景的宝库。
一直以来都是游客喜爱的旅游目的地。
如何将分散的旅游景点连接在一起
层出不穷,内容丰富,体验性强
更方便、更快捷的出行路线
让我们深度领略长三角之美
近日在南京唐山举办
“长三角旅游新体验”主题游启动仪式
66条长三角“高铁+”快捷旅游产品线
它已经呈现在我们眼前,等待我们去体验!


路线包括什么?
依托快捷便利的高铁网络和丰富多样的资源设施,长三角文化和旅游管理部门规划设计了60条长三角“高铁+”旅游产品线路、6条长三角“高铁+”跨省主题旅游线路、长三角“高铁+”旅游产品线路。高铁+”自由行专列行动计划。
这条线涉及到哪里?
这些线路覆盖一市三省50多个城市(区),包括95个热门文化旅游景点和119家酒店及精品民宿!各种精彩,先来一段精彩的宣传片吧~


“高铁+”
“畅游长三角·美丽新感受”主题巡演
为落实长三角区域一体化战略,推动长三角文化和旅游融合发展,助力长三角文化和旅游市场加快复苏,8月6日,“游长江” “江三角·美丽新情怀”主题旅游活动在南京汤山温泉旅游度假区启动。

活动现场还播放了长三角文化旅游宣传片。形象从传统走向现代,从地域走向国际,凸显长三角独特的地域属性和地域文化旅游资源的统一气质。
宣传片以新推出的长三角文化旅游标识作为结尾。标志采用东方江南特色的方格元素。借长江入海之势,将三省一市的“东方明珠塔、苏州园林、徽派建筑、西湖断桥、三潭映月”融为一体。 “融入窗玻璃,相互联系、结合,形成历史文化悠久、高质量发展的美丽长三角。
“高铁+景区门票”、“高铁+酒店”快速出行产品线引关注

经过半年的研究和推荐,专家组筛选合并了30条“高铁+景区门票”快速出行产品线、30条“高铁+酒店”快速出行产品线和6条“高铁+酒店”快速出行产品线。轨道+酒店”快速出行产品线近300条。高铁跨省主题旅游产品线。其中,“高铁+景区门票”快速出行线路囊括了世界自然或文化遗产、国家5A级景区、国家旅游度假区、著名文博场馆、新旅游等丰富的文化旅游资源。格式; “高铁+酒店”快速出行路线 旅游产品中,有景观与文化并重的度假式酒店,有高性价比的度假村,还有深耕山野的精品民宿,为消费者提供多元化的出行选择。
(可以上下滑动)








提供多元化出行选择
长三角高铁跨省
主题旅游产品线
6条长三角高铁跨省主题旅游产品线包括“不忘初心之旅”、“山水之旅”、“绿色生态之旅”、“江海小镇之旅”、“文化健康之旅》、《长江名城之旅》。
一号线
不忘初心的旅程

从上海虹桥站航行到浙江嘉兴南站,从兴业路76号到南湖红船,追寻中共全国代表大会的足迹,重温划时代的历史时刻。秀水辽阔,红船依旧;时代在变,但精神永存。不忘初心,再次沿着红色道路走下去,感受革命先辈无私的战斗精神。

推荐景点:
上海:中国共产党第一次全国代表大会会址、中国共产党第二次全国代表大会会址、中国共产党第四次全国代表大会会址
嘉兴:南湖旅游区、红船
推荐酒店:
上海:上海和平饭店、上海豫园万丽酒店、上海国际饭店、上海金辰大酒店
嘉兴:清池温泉酒店、希尔顿逸林酒店、佳苑四季酒店、云兰湾鸿鹭SPA精品酒店、西塘银居九舍人文酒店
2号线
穿越山川的旅程

杭黄高铁东起浙江省杭州市,西至安徽省黄山市。途经杭州东站、桐庐站、歙县北站、黄山北站等9个车站,形成黄金旅游走廊。沿途游览集自然美与艺术美于一身的杭州“西湖风景区”、被誉为“天下第一水”的千岛湖、歙县“古徽州文化旅游区”长篇水墨画和徐霞客的两幅作品,他游览了“黄山风景区”,盛赞“黄山风景区”,“海里海外,无一物比得上”。徽州黄山”,让游客在欣赏美丽山水的同时,尽享江南文化盛宴。

推荐景点:
杭州:西湖风景区、杭州良渚古城遗址公园、西溪湿地红原、杭州宋城市
桐庐:瑶琳仙境、燕子岭钓鱼台
千岛湖:千岛湖风景区
鸡西:龙川风景区、徽杭古道风景区
歙县:古徽州文化旅游区、溧阳里巷
黄山:黄山风景区、西递宏村
推荐酒店:
杭州:浙江君澜大酒店、杭州蓝钱江豪华精选酒店、杭州索菲特西湖大酒店、杭州新桥饭店
桐庐:桐庐海博酒店、杭州桐庐康莱德酒店、桐庐君悦酒店、桐庐思丽达酒店、巴比松米勒庄园
鸡西:鸡西民俗宾馆、三味书店度假别墅
黄山:山水之间。喜新厌旧,黄山是个美丽的住宿地,宏村石亭华邑乡村酒店、黄山云裳民宿、宏村老街莫野黄山吉舍民宿
三号线
绿色生态之旅

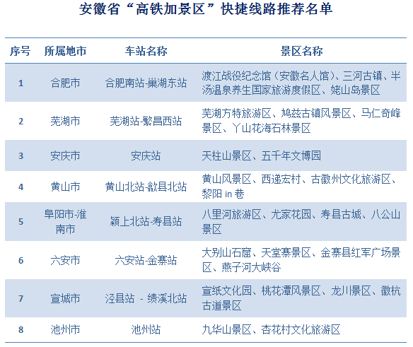
安徽省金寨县地处皖西边陲、大别山腹地,是著名的革命老区、将军县。美丽的天堂寨被誉为“华东最后一片原始森林”。位于安徽省肥西县、舒城县、庐江县交界处的“三河古镇”,可赏江北小桥流水,参观历史名人故居。欣赏皖西茂密的林竹、龙潭瀑布,再来到常年花团锦簇、群山环抱的江苏南京,中山风景区、夫子庙、秦淮河、牛首山、南京博物院、汤山温泉度假村……一路上苍松翠柏,千姿百态,让人流连忘返。走进长三角青山绿水,赏绿色生态春夏秋冬。

推荐景点:
金寨:金寨县红军广场区、燕子河大峡谷、天堂寨风景区
六安:大别山石窟
合肥:三河古镇渡江战役纪念馆(安徽名人堂)
南京:中山风景区(中山陵、明孝陵等)、夫子庙秦淮风景区(老门东、大报恩寺遗址风景区等)、牛首山文化旅游区、汤山温泉旅游度假区、长江道路文旅街区(总统府、南京博物院等)
推荐酒店:
六安:六安南山兴茂酒店
合肥:深业半汤玉泉庄温泉酒店、巢湖碧桂园凤凰酒店、友间宾馆等。
南京:南京紫清湖温泉度假酒店、南京紫金山庄、南京卧龙湖温德姆至尊广场度假酒店、南京张华坪酒店、颐和园芥子园
四号线
江海小镇游览

7月1日,万众瞩目的户苏通长江公铁大桥建成通车。沪苏铜铁路使南通与上海成为邻居。两地往返仅需一个多小时。位于历史文化名城南通市中心的“濠河风景区”。 ”,是中国保存最完好的古护城河之一。沪苏铜铁路、盐通高铁……四通八达的高铁网络,大大缩短了上海与江苏之间的距离。众多各具特色的江海小镇脱颖而出。安亭的汽车主题、太仓的宁静悠闲、常熟的芦苇荡漾、张家港的清新淡雅、南通的美丽江海,无不让人激动不已。预计年底通车的盐通高铁,将缩短盐城、大丰、东台与上海之间的时空距离。你不妨乘坐高铁探索小镇,体验更多美丽的风景和美味的食物。

推荐景点:
盐城:海盐博物馆、盐城珍禽自然保护区
大丰:中国麋鹿园、荷兰花海
东台:黄海森林公园、条子泥
南通:狼山国家森林公园、濠河风景区
张家港:暨阳湖生态旅游区
常熟:沙家浜玉山尚湖旅游区
太仓:沙溪古镇现代农业园
安亭:上海汽车博物馆、上海汽车博览园
上海:上海豫园、南京东路步行街、外滩
推荐酒店:
盐城:格林豪泰盐城高铁站店、正义假日酒店、宜都金陵大酒店
东台:黄海森林温泉酒店、黄海森林木屋小区
南通:南通滨江洲际酒店、南通盛和汇酒店、南通绿洲国际假日酒店、楼东酒店、花园酒店、玫瑰庄园等。
张家港:双山岛瀚天高尔夫度假酒店、向伴源舍渔光温泉度假酒店、双山岛向伴理想乡村特色民宿
常熟:常熟日协临溪民宿、常熟森林酒店、常熟中江广场皇冠假日酒店
太仓:楼东宾馆、花园酒店、玫瑰庄园
安亭:上海汽车城瑞丽酒店、庆丰花园酒店、颐道酒店、上海迎亿皇冠假日酒店
上海:上海和平饭店:上海豫园万丽酒店、上海国际大酒店、上海金辰大酒店
五号线
文化养生之旅

“健康”是我们对健康生活的态度。该航线起自江苏南京至浙江杭州。漫步南京夫子庙秦淮风景区,探寻金陵神韵,品读诗意人生。漫步溧阳南山竹海,可享受可饮可浴的温泉,焕发身心健康。继续前行,品味宜兴道祖圣地的文化遗产。来浙江,可以在长兴太湖龙梦公园看戏、度假,在南浔古镇欣赏中西合璧的建筑,在德清莫干山体验杨家乐民宿,与大自然亲密接触,呼吸新鲜氧气杭州“西溪湿地·宏源”。 ,充分吸收“天然氧吧”的精华,将“养身”与“养心”融为一体。

推荐景点:
南京:钟山风景区、夫子庙秦淮风景区
溧阳:天目湖御水温泉+南山竹海
宜兴:张公洞、道祖圣景
湖州:南浔古镇、太湖龙梦乐园
德清:莫干山风景区、下渚湖湿地风景区
杭州:西湖风景区、杭州良渚古城遗址公园、西溪湿地红原、杭州宋城市
推荐酒店:
南京:南京紫湖温泉度假村、南京紫金山庄、卧龙湖温德姆至尊度假酒店、南京张华坪酒店、颐和园芥子园
溧阳:溧阳瀚天度假酒店、天目湖御水温泉度假酒店、溧阳美洁山温泉度假村
宜兴:宜兴珠海国际会议中心、李八园农家乐、梵丽山庄等。
湖州:月亮酒店、太湖龙之梦钻石酒店、东吴开元名都酒店
德清:开元森泊度假酒店、德清安丽度假酒店、裸心堡
杭州:浙江君澜大酒店、杭州蓝钱江豪华精选酒店、杭州索菲特西湖大酒店、杭州新桥饭店
六号线
长江名城游

长江绵延万里,从西向东,日日夜夜,滋养着灿烂的中华文明,蕴藏着无数美丽的风景。黄浦江和苏州河就像上海这座城市的一条耀眼的项链,将黄浦江两岸世界级客厅的绚烂景象连在一起。您将在上海迪士尼乐园度过神奇的一天,点亮您的梦想。沿着长江一路向北,苏州、无锡、常州、镇江、南京……生机勃勃的城市群与宁静祥和的鱼米之乡,宛如一首快板与慢板的交响曲。然后,我们一路逆流而上,到达马鞍山、芜湖、铜陵、池州、安庆……黄金水道的诗情画意、大江东去的壮丽景色,描绘了安徽八百里。河水色彩丰富。 《长江名城之旅》展示长江之美、文化之美、旅游之美,与沿途名城您相约。

推荐景点:
上海:陆家嘴金融城、上海迪士尼乐园
昆山:周庄古镇、亭林花园
苏州:苏州园林(沧浪亭、拙政园、虎丘、网师园)、金鸡湖风景区
无锡:灵山风景区(拈花湾禅宗小镇等)、清明桥古运河风景区
常州:常州中华恐龙园、东方盐湖城
镇江:三山(金山·焦山·北固山)风景区、西津渡历史文化区
南京:牛首山文化旅游区、汤山温泉旅游度假区
马鞍山:采石矶风景区、古床博物馆
芜湖:芜湖方特旅游区、九子古镇风景区
南岭繁昌:马仁奇峰风景区、崖山花海石林风景区
铜陵:涌泉农场度假村、梧桐花谷风景区
池州:九华山风景区、杏花村文化旅游区
安庆:天柱山风景区、五千年文博园
推荐酒店:
上海:上海宝格丽酒店、上海国际贵都饭店、上海衡山马丽别墅酒店
昆山:周庄铂尔曼酒店、昆山假日酒店(昆山南站店)、昆山瑞士大酒店
苏州:苏州中银皇冠假日酒店、苏州工业园区香格里拉大酒店、苏州柏悦酒店、苏州悦集·蝶莱精品度假酒店、苏州羊城喜客酒店
无锡:无锡马山鲤城温特尔度假酒店、无锡富力喜来登酒店、鼋头渚樱花度假村、无锡灵山君莱帕拉米多酒店、江阴海澜飞马水城酒店
常州:常州恐龙俱乐部酒店、明皇大酒店、明皇国际大酒店
镇江:镇江喜来登酒店、镇江国际大酒店、镇江吾舍精品民宿
南京:南京紫清湖温泉度假酒店、南京紫金山庄、南京卧龙湖温德姆至尊广场度假酒店、南京张华坪酒店、颐和园芥子园
马鞍山:马鞍山海外酒店、南湖宾馆、扬子国际酒店、三棵树民宿
当涂:丽景温泉度假酒店
芜湖:新华联丽景酒店、铁山酒店
繁昌:繁昌县马仁山庄、圣泉山庄、原泉谷民宿
铜陵:铜雀台大酒店、涌泉农场、同都国际大酒店、铜陵天际大酒店、凤凰山庄(泉水冲民宿)
池州:东荣度假酒店、庆阳四季永逸酒店
安庆:陌上天鹅堡民宿、天竺山庄、陋室·邂逅民宿
创新推出100列“高铁自由行专列”

长三角高铁自由行专列行动计划是改变传统高铁出行方式的创新之举,实现跟团游与自由行的无缝体验,享受高铁上的小旅行。上海铁路国际旅游(集团)有限公司副总经理李力表示,疫情发生以来,上海、浙江、安徽、江苏等地文旅部门关心行业企业,主动前来“送信心、送政策、送技能、送温暖”。为帮助企业缓解压力、渡过寒冬,“游长三角·美丽新感受”主题游活动为企业复苏增添新动力。
长三角高铁自由行专列行动计划将重点打造五类特色主题游:一是根据主流市场客户需求设计,结合目的地品牌形象宣传的周末游;二是响应国家脱贫攻坚战略,开展扶贫旅游活动。三是针对中老年人群。四是根据出行习惯和消费理念,打造非周末班定期高铁自由行专列。四是根据寒暑假季节特点,为家长和学生团体定制亲子游;五是以新开通高铁线路为重点,着力带动沿线旅游。资源开发特别主题之旅。出发地和目的地主要包括上海、南京、杭州、合肥、芜湖、宁波、黄山、金寨、南通、常州、丽水等长三角主要城市。近期将开行13列100趟次的“高铁自由行专列”。产品。
温馨提示
1、由于疫情还没有完全消散,大家外出游玩还是要记得戴口罩。
2、合理选择旅游区域、旅游景点、住宿地点。
3、全程做好个人防护,监测自身健康状况。
4、特殊人群不宜长途旅行。
本文来自:旅游时报。



2020 All Rights Reserved 版权所有 芜湖招聘网 皖ICP备2024035723号-1
地址:芜湖市弋江区金鹰财富广场 EMAIL:admin@whzp.cc
Powered by PHPYun.